为使考生全面、准确掌握我校2026年单独招生有关政策,结合《邵阳工业职业技术学院2026年单招章程》,现对有关政策解读如下:
一、报考基础问答
1. 哪些考生可以报考邵阳工业职业技术学院单招?
已经参加我省 2026年普通高考(含对口招生考试)报名且有意愿报考高职单招的人员。
2. 招生类别有哪些?不同类别有什么要求?
我校单招分为四大类,考生需根据自身情况对应报考:
A类招生对象:应届普通高中毕业考生,即考生2026年高考报名时考生类别为“应届”且具有拟报考高职院校单招章程所规定的我省2025年普通高中学业水平合格性考试科目的有效成绩(即科目成绩大于0)。
B类招生对象:应往届中职考生(含技工院校学生)、往届普通高中考生及同等学力考生(含拟报考高职院校单招章程所规定的我省2025年普通高中学业水平合格性考试科目有效成绩不全的应届普通高中考生)。
C类招生对象:艺术体育特长生。(近三年来获得市州级个人比赛前六名,市级及以上集体比赛前三名,省级个人比赛前八名或集体比赛前六名及以上的主力队员或具备运动员二级证书的考生),详见附件《邵阳工业职业技术学院2026年体育特长生高职单招方案》。
D类招生对象:退役军人。

3.报考C类、D类,需要提前做些什么准备?
(1)拟报考C类的考生须查询拟报考院校单招章程,于2月4日17:00前按要求提交有关证明材料到我校综合办公楼109办公室进行认定。
(2)拟报考D类考生须在填报志愿前登录“湖南省普通高校招生考试考生综合信息平台”首页或“潇湘高考”APP公告栏下载对应的报名身份审核(界定)表,按要求办理有关手续,于2月4日17:00前将证明材料提供到我校综合办公楼109办公室进行认定。
(3)报考C类、D类的考生须经我校审核资格并公示5日无异议后,方可填报对应的招生类别志愿。不能提供有关证明材料、认定不符合艺术体育特长生或退役军人要求的考生只能填报A类或B类招生类别。志愿类别填报错误造成的后果,由考生本人承担。
(4)对提供虚假证明材料的考生,将依据教育部相关规定取消2026年高考报名资格。在入学前发现的,取消入学资格;入学后发现的,取消录取资格或者学籍;毕业后发现的,由教育行政部门宣布学历、学位证书无效,责令收回或者予以没收。
4. 学校 2026 年单招总计划有多少?哪些专业参与本次单招招生?各专业的具体单招计划数是多少呢?
学院2026年单招总计划数为2300人,其中包含单列计划的C类招生计划18人,D类招生计划5人。各专业最终学费标准以2026年湖南省物价主管部门审核为准。所有专业均不限考生类别,即物理类、历史类、职高对口类考生均可报考。
专业组 | 专业代码 | 专业名称 | 2026年学费(元/年) | 单招计划 | 二级学院 |
专业组一 | 510107 | 汽车智能技术 | 5060 | 120 | 智能制造学院 |
460302 | 智能机电技术 | 5060 | 228 |
460306 | 电气自动化技术 | 5060 | 103 |
460702 | 新能源汽车技术 | 4600 | 193 |
460104 | 机械制造及自动化 | 4600 | 65 |
460304 | 智能机器人技术 | 5060 | 148 |
460102 | 数字化设计与制造技术 | 4600 | 118 |
460609 | 无人机应用技术 | 5060 | 120 |
510213 | 移动应用开发 | 4600 | 30 | 人工智能学院 |
510102 | 物联网应用技术 | 5060 | 150 |
510206 | 云计算技术应用 | 5060 | 100 |
510209 | 人工智能技术应用 | 4600 | 100 |
专业组二 | 590302 | 智慧健康养老服务与管理 | 3500 | 66 | 智慧康养学院 |
520801 | 健康管理 | 5460 | 76 |
520805 | 医学营养 | 5460 | 36 |
520803 | 老年保健与管理 | 5460 | 66 |
520601 | 康复治疗技术 | 5460 | 56 |
530701 | 电子商务 | 3500 | 60 | 数字设计学院 |
550103 | 数字媒体艺术设计 | 6050 | 80 |
550101 | 艺术设计 (视觉传达设计) | 5500 | 40 |
550105 | 服装与服饰设计 | 5500 | 125 |
510215 | 动漫制作技术 | 9000 | 220 |
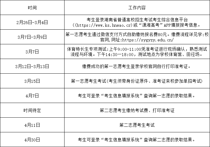
5.邵阳工业职业技术学院单独招生的完整流程是怎样的?从报名、考试到最终录取,具体步骤有哪些?


二、志愿填报关键信息
1. 什么时候填报志愿?在哪里填?
填报时间:2026 年 2 月 26 日 8:00—3 月 4 日 17:00(逾期关闭系统,不可补报);
填报平台:登录「湖南省普通高校招生考试考生综合信息平台」(网址https://ks.hneao.cn)或下载「潇湘高考」APP(支持主流应用商店下载)。
2. 志愿填报有什么规则?
设第一志愿和第二志愿,每志愿限报1 所高职院校,建议有意向的考生第一志愿报考邵阳工业职业技术学院;
考生可选择1 个符合条件的专业组,组内可选填 1—6 个专业,并可勾选 “专业服从调剂”(同意调剂至同组未录满专业);
志愿类别填报错误后果自负,建议填报前仔细核对自身类别与专业组要求。
3. 邵阳工业职业技术学院单招设置了多个专业组,考生能否不局限于一个专业组,跨组选择心仪专业填报?
我校设置2个专业组,考生不可以跨专业组报考,但同一专业组可填报6个专业。

三、考试相关疑问解答
1. 考试形式是什么?不同类别考生怎么考?
实行“文化素质 + 职业技能” 分类测试,总分 600 分(D 类除外):
A 类考生:文化素质成绩= 学考语数外有效成绩(满分 300 分),职业技能测试(笔试,考职业适应性,满分 300 分);
B 类考生:文化素质测试(笔试,考语数英,满分300 分)+ 职业技能测试(笔试,考职业技能,满分 300 分);
C 类考生:文化素质测试(按A/B 类对应方式)+ 体育专项测试(替代职业技能测试,满分 300 分);
D 类考生:免文化素质测试,仅参加职业技能测试(满分300 分,综合成绩即该测试成绩)。
2. 考试大纲在哪里看?什么时候考试?
文化素质测试(语数英)、职业技能测试大纲已发布,可登录我校官网(https://www.sygyzy.edu.cn/)查询;
第一志愿考试时间:2026 年 3 月 15 日;
第二志愿考试时间:2026 年 4 月 11 日(仅第一志愿生源不足时组织);
体育特长生考试时间:2026年3月7日。
具体考试地点、时间以准考证为准,考生需按时完成缴费,未缴费视为放弃考试资格。
3. 若邵阳工业职业技术学院第一志愿已录满,填报了该校第二志愿的考生,还能参加学校的第二志愿考试并参与录取吗?
不能,第一志愿已经完成招生计划的院校或者专业,不再组织第二志愿考生的考试和录取。

四、录取规则与后续事宜
1. 录取顺序和原则是什么?
根据2026年单独招生总计划的1.5倍划定合格线,按照“公平竞争、公正选拔、公开透明”的原则,学院按照分类分专业招生计划择优录取,未合格的不予录取。各类别考生专业确定规则如下:
1.A类考生和B类考生:按照公布的A类考生和B类考生分专业招生计划数,在专业组内依据专业优先、再按分数排序的规则进行专业录取。
A类考生综合成绩相同时,依据职业技能测试、语文、数学、英语的成绩依次从高到低排序,如仍相同,则同分考生全部录取。
B类考生综合成绩相同时,依据职业技能测试、语文、数学、英语的成绩依次从高到低排序,如仍相同,则同分考生全部录取。
2.C类考生综合成绩相同时,录取规则详见附件《邵阳工业职业技术学院2026年体育特长生高职单招方案》。
3.D类考生:根据各专业招生计划数,在专业组内依据考生综合成绩排序进行录取。综合成绩相同时,依据职业技能测试客观题得分、职业技能测试主观题得分依次从高到低排序,如仍相同,则同分考生全部录取。

2. 什么时候能查录取结果?
第一志愿录取结果:2026 年 4 月 7 日 17:00 后可登录填报平台查询;
第二志愿录取结果:2026 年 4 月 30 日 17:00 后查询;
录取名单以省教育考试院公布为准,录取后不得参加当年普通高考或对口招生考试。
3. 录取后待遇如何?
单招录取考生与普通高考录取考生享受同等待遇,毕业后颁发国家承认的普通高等学校全日制专科毕业证书。
4.若已被邵阳工业职业技术学院单招录取,还能参加今年的高考吗?
已被单招录取的学生不得参加本年度统一高考和普通高校对口招生考试。
5.单招学生入校后能否转学或转专业?
我省单招政策规定,通过单招录取的学生不得转学。至于转专业问题,原则上的要求是:需转专业的须按照教育部和省教育厅有关规定,具体以学校相关标准执行,考生在报考前可向学校咨询。

6.重要提醒
1.所有考生须参加湖南省2026 年高考体检,未体检者不予录取;
2.后续通知(如准考证打印、考场安排)将通过学校官网和微信公众号发布,请持续关注。
3.我校单招除80元/生的报考费外,不收取任何其他费用。
4.我校没有与任何培训机构、中介机构或个人合作开设所谓的“考前培训班”,没有设立所谓的“试题库”。
5.我校招生录取不作任何录取承诺。任何以“保证录取”“内定指标”“考试题库”等说辞为由,向考生承诺“包进”“没进退还费用”的均属于诈骗行为。社会机构或个人向考生作出的任何承诺、收取的任何费用均与我校无关。
咨询方式:
招生咨询电话:0739-5058868;
学校官网:
https://www.sygyzy.edu.cn/;
招生网:
https://sygyzy.zs.bysjy.com.cn/;
学校地址:邵阳市大祥区学院南路邵阳工业职业技术学院